孩子,你现在偷过的懒,将来会变成打脸的巴掌
封面
一
网课已有一段时间,从原来的新鲜感渐落到散漫,努力的孩子仍然坚持,但努力过的孩子开始渐听渐放弃,迟到,不交作业,做一天和尚撞一天钟。
孩子,你现在偷过的懒,安逸的日子,将来都会变成打脸的巴掌!
蔡康永写过:5岁觉得游泳难,放弃游泳,到18岁遇到一个你喜欢的人约你去游泳,你只会说:“我不会耶”18岁觉得英文难,放弃英文,28岁出现一个很棒但要会英文的工作,你只好说:“我不会耶”。
也许你会说:不努力读书难道就找不到工作了吗?工地的搬运工,工厂的流水线,洗碗工,快递员,外卖员,洗车工…为了谋生,你只能被迫地让工作选择你,而体面的舒适的工作需要高学历的人才,如医生、高企业,高管,律师,计算机,金融…
将来某日同学聚会,当年努力读书的人谈论着国际企事、高科技领域时,你只能囧在旁干笑,我送外卖的啥懂高科技…
孩子,你现在偷过的懒在未来都会以另外的一种方式回赠给你,请不要因为现在短暂的安逸,而一辈子生活在社会的底层!
二
2006年高考,有人放弃高考想考0分,那么她现在怎么样了,说出来你可能都不信,当年想考0分的蒋多多听说在老家务农。
孩子,我希望你现在努力读书是希望你将来会拥有选择的权利,选择有意义、有时间的工作,而不是被迫谋生。
李颖,是马云发起云峰基金团队的唯一女创始人,现在是云峰基金的董事长兼经理。她是马云唯一亲自到硅谷邀请加入云峰基金,毕业于麻省理工学院,拥有麻省理工学院计算机科学学士、经济学学士和电子工程及计算机科学硕士三个学位。
知识,可以改变命运。读书是走向成功,最直径的道路。读书,也是成功的第一步。好好读书,才会有更美好的未来,好好读书,才能让自己过上幸福的生活。
鲁迅先生从小认真学习。少年时,在江南水师学堂读书,第一学期成绩优异,学校奖给他一枚金质奖章。他立即拿到南京鼓楼街头卖掉,然后买了几本书,又买了一串红辣椒。每当晚上寒冷时,夜读难耐,他便摘下一颗辣椒,放在嘴里嚼着,直辣得额头冒汗。
他就用这种办法驱寒坚持读书。由于苦读书,成为我国著名的文学家。
只有努力,才会创造奇迹!一分耕耘一分收获,你想收获又不愿努力付出,天下没有免费的帐单!
三
因为上网课,不少同学付出异常的艰辛,古有匡衡凿壁偷光,今有学生借网上课。近日,一个“蹭网女孩”刷屏。女孩是初中生,因为家里没网络,为了上网课,每天晚上到村支部蹭网学习。昏暗的灯光下,小女孩端坐桌前,手捧书本,心无旁骛。父亲因为担心女孩,所以都会在一旁静静陪伴。
15岁的女孩杨秀花,为了寻找一个信号顺畅可以上网课的地方,她每天要爬将近一小时的山路,来到距离家4公里远的悬崖上。她每天要在悬崖边上待上至少10个小时,直到天差不多黑了才回家。
因为她们知道现在不努力的话,以后就只能在社会最低层拼命为了生活而挣扎;现在不努力学习,以后走向社会没有知识储备,就会到处碰壁。在竞争时代,不能胜任本职工作,就会被淘汰! 孩子,带你去看看生活在底层的人,他们或许是因为读书不努力,又或许是因为家庭原因不能好好读书,他们中有的小学毕业,初中或高中毕业。可他们为了生活而被迫地让工作选择,难道他们不想穿着整洁的衣服坐在舒适的办公室工作?想,他们比谁都想,可是知识限制了他们的现实。
建筑工地工人,一天要干到晚,身上也很脏,日晒雨淋,吃无定时定点,往往找个地方坐在地上,吃着十块的快餐,然后用衣服盖着脸,休息一会儿,这现象你是否曾经见过呢?
穿梭在大街小巷里的外卖小哥,为了准时把饭菜送到你的手中,经常会不顾风吹日晒,为了赶时间送餐,常常忍饥忍渴爬楼梯还要看客户脸色求点好评。
因此孩子,现在读书不努力,不吃苦,将来你要苦一辈子!
四
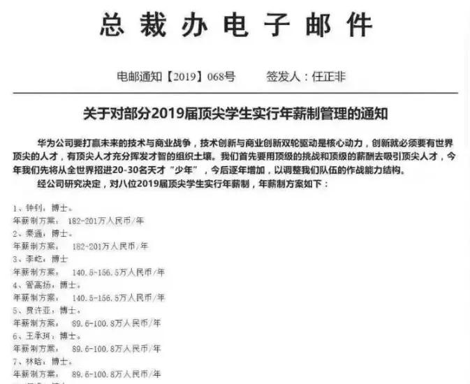
去年,一张华为总裁办电子邮件截图火了。

根据网上流传的这份邮件的部分截图显示,从今年起,华为将在人才战略上加大筹码,将从全世界招20-30名天才“少年”聘用,并且往后每年增加。
与此同时,制定了2019届顶尖员工年薪制方案,8位2019应届博士生年薪89.6万起步,最高的年薪达到了201万。
截图被网友广泛转发,引发了网友的评论热潮:知识改变年薪!华为年薪真的好高,果然还是读书有用。
读书不是唯一的出路,却是人生最容易走的路。成功的道路从来不止一条,可是读书学习,却是其中最快的捷径。学历不代表能力,却终究可以反映能力,读书不是目的,却可以丰富你的人生。
孩子,别让明天的你,讨厌今天的自己!
人生最可悲的事情就是虚度人生,荒芜生命。学习是毕生的事业,别让你偷过的懒,成为你打脸的巴掌!
作者:筱莜
网课已有一段时间,从原来的新鲜感渐落到散漫,努力的孩子仍然坚持,但努力过的孩子开始渐听渐放弃,迟到,不交作业,做一天和尚撞一天钟。
孩子,你现在偷过的懒,安逸的日子,将来都会变成打脸的巴掌!
蔡康永写过:5岁觉得游泳难,放弃游泳,到18岁遇到一个你喜欢的人约你去游泳,你只会说:“我不会耶”18岁觉得英文难,放弃英文,28岁出现一个很棒但要会英文的工作,你只好说:“我不会耶”。
也许你会说:不努力读书难道就找不到工作了吗?工地的搬运工,工厂的流水线,洗碗工,快递员,外卖员,洗车工…为了谋生,你只能被迫地让工作选择你,而体面的舒适的工作需要高学历的人才,如医生、高企业,高管,律师,计算机,金融…
将来某日同学聚会,当年努力读书的人谈论着国际企事、高科技领域时,你只能囧在旁干笑,我送外卖的啥懂高科技…
孩子,你现在偷过的懒在未来都会以另外的一种方式回赠给你,请不要因为现在短暂的安逸,而一辈子生活在社会的底层!
二
2006年高考,有人放弃高考想考0分,那么她现在怎么样了,说出来你可能都不信,当年想考0分的蒋多多听说在老家务农。
孩子,我希望你现在努力读书是希望你将来会拥有选择的权利,选择有意义、有时间的工作,而不是被迫谋生。
李颖,是马云发起云峰基金团队的唯一女创始人,现在是云峰基金的董事长兼经理。她是马云唯一亲自到硅谷邀请加入云峰基金,毕业于麻省理工学院,拥有麻省理工学院计算机科学学士、经济学学士和电子工程及计算机科学硕士三个学位。
知识,可以改变命运。读书是走向成功,最直径的道路。读书,也是成功的第一步。好好读书,才会有更美好的未来,好好读书,才能让自己过上幸福的生活。
鲁迅先生从小认真学习。少年时,在江南水师学堂读书,第一学期成绩优异,学校奖给他一枚金质奖章。他立即拿到南京鼓楼街头卖掉,然后买了几本书,又买了一串红辣椒。每当晚上寒冷时,夜读难耐,他便摘下一颗辣椒,放在嘴里嚼着,直辣得额头冒汗。
他就用这种办法驱寒坚持读书。由于苦读书,成为我国著名的文学家。
只有努力,才会创造奇迹!一分耕耘一分收获,你想收获又不愿努力付出,天下没有免费的帐单!
三
因为上网课,不少同学付出异常的艰辛,古有匡衡凿壁偷光,今有学生借网上课。近日,一个“蹭网女孩”刷屏。女孩是初中生,因为家里没网络,为了上网课,每天晚上到村支部蹭网学习。昏暗的灯光下,小女孩端坐桌前,手捧书本,心无旁骛。父亲因为担心女孩,所以都会在一旁静静陪伴。
15岁的女孩杨秀花,为了寻找一个信号顺畅可以上网课的地方,她每天要爬将近一小时的山路,来到距离家4公里远的悬崖上。她每天要在悬崖边上待上至少10个小时,直到天差不多黑了才回家。
因为她们知道现在不努力的话,以后就只能在社会最低层拼命为了生活而挣扎;现在不努力学习,以后走向社会没有知识储备,就会到处碰壁。在竞争时代,不能胜任本职工作,就会被淘汰! 孩子,带你去看看生活在底层的人,他们或许是因为读书不努力,又或许是因为家庭原因不能好好读书,他们中有的小学毕业,初中或高中毕业。可他们为了生活而被迫地让工作选择,难道他们不想穿着整洁的衣服坐在舒适的办公室工作?想,他们比谁都想,可是知识限制了他们的现实。
建筑工地工人,一天要干到晚,身上也很脏,日晒雨淋,吃无定时定点,往往找个地方坐在地上,吃着十块的快餐,然后用衣服盖着脸,休息一会儿,这现象你是否曾经见过呢?
穿梭在大街小巷里的外卖小哥,为了准时把饭菜送到你的手中,经常会不顾风吹日晒,为了赶时间送餐,常常忍饥忍渴爬楼梯还要看客户脸色求点好评。
因此孩子,现在读书不努力,不吃苦,将来你要苦一辈子!
四
去年,一张华为总裁办电子邮件截图火了。
根据网上流传的这份邮件的部分截图显示,从今年起,华为将在人才战略上加大筹码,将从全世界招20-30名天才“少年”聘用,并且往后每年增加。
与此同时,制定了2019届顶尖员工年薪制方案,8位2019应届博士生年薪89.6万起步,最高的年薪达到了201万。
截图被网友广泛转发,引发了网友的评论热潮:知识改变年薪!华为年薪真的好高,果然还是读书有用。
读书不是唯一的出路,却是人生最容易走的路。成功的道路从来不止一条,可是读书学习,却是其中最快的捷径。学历不代表能力,却终究可以反映能力,读书不是目的,却可以丰富你的人生。
孩子,别让明天的你,讨厌今天的自己!
人生最可悲的事情就是虚度人生,荒芜生命。学习是毕生的事业,别让你偷过的懒,成为你打脸的巴掌!
作者:筱莜
